
Hangdong's CV
Author:
Hangdong
Last Updated:
7 anni fa
License:
Creative Commons CC BY 4.0
Abstract:
Hangdong's CV. Created based on the Deedy résumé template.

\begin
Discover why over 25 million people worldwide trust Overleaf with their work.
Hangdong's CV. Created based on the Deedy résumé template.

\begin
Discover why over 25 million people worldwide trust Overleaf with their work.
%%%%%%%%%%%%%%%%%%%%%%%%%%%%%%%%%%%%%%%
% Deedy - One Page Two Column Resume
% LaTeX Template
% Version 1.1 (30/4/2014)
%
% Original author:
% Debarghya Das (http://debarghyadas.com)
%
% Original repository:
% https://github.com/deedydas/Deedy-Resume
%
% IMPORTANT: THIS TEMPLATE NEEDS TO BE COMPILED WITH XeLaTeX
%
% This template uses several fonts not included with Windows/Linux by
% default. If you get compilation errors saying a font is missing, find the line
% on which the font is used and either change it to a font included with your
% operating system or comment the line out to use the default font.
%
%%%%%%%%%%%%%%%%%%%%%%%%%%%%%%%%%%%%%%
%
% TODO:
% 1. Integrate biber/bibtex for article citation under publications.
% 2. Figure out a smoother way for the document to flow onto the next page.
% 3. Add styling information for a "Projects/Hacks" section.
% 4. Add location/address information
% 5. Merge OpenFont and MacFonts as a single sty with options.
%
%%%%%%%%%%%%%%%%%%%%%%%%%%%%%%%%%%%%%%
%
% CHANGELOG:
% v1.1:
% 1. Fixed several compilation bugs with \renewcommand
% 2. Got Open-source fonts (Windows/Linux support)
% 3. Added Last Updated
% 4. Move Title styling into .sty
% 5. Commented .sty file.
%
%%%%%%%%%%%%%%%%%%%%%%%%%%%%%%%%%%%%%%%
%
% Known Issues:
% 1. Overflows onto second page if any column's contents are more than the
% vertical limit
% 2. Hacky space on the first bullet point on the second column.
%
%%%%%%%%%%%%%%%%%%%%%%%%%%%%%%%%%%%%%%
\documentclass[]{deedy-resume-openfont}
\begin{document}
%%%%%%%%%%%%%%%%%%%%%%%%%%%%%%%%%%%%%%
%
% TITLE NAME
%
%%%%%%%%%%%%%%%%%%%%%%%%%%%%%%%%%%%%%%
\namesection{沈}{杭东}{ \urlstyle{same}\url{https://hangdong-shen.github.io} \\
\href{mailto:hangdong.shen@qq.com}{hangdong.shen@qq.com} |+86-138-0904-2162
}
%%%%%%%%%%%%%%%%%%%%%%%%%%%%%%%%%%%%%%
%
% COLUMN ONE
%
%%%%%%%%%%%%%%%%%%%%%%%%%%%%%%%%%%%%%%
\begin{minipage}[t]{0.33\textwidth}
%%%%%%%%%%%%%%%%%%%%%%%%%%%%%%%%%%%%%%
% EDUCATION
%%%%%%%%%%%%%%%%%%%%%%%%%%%%%%%%%%%%%%
%%%% 利用tikz来定位照片,部分招聘单位可能需要“以貌取人”
\section{教育}
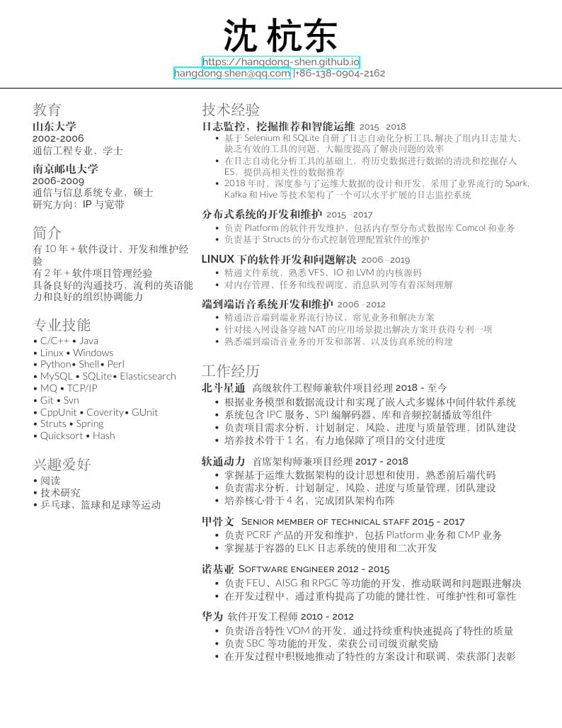
\subsection{山东大学}
\descript{2002-2006}
\descript{通信工程专业, 学士}
\sectionsep
\subsection{南京邮电大学}
\descript{2006-2009}
\descript{通信与信息系统专业, 硕士}
\descript{研究方向:IP与宽带}
\sectionsep
%%%%%%%%%%%%%%%%%%%%%%%%%%%%%%%%%%%%%%
% LINKS
%%%%%%%%%%%%%%%%%%%%%%%%%%%%%%%%%%%%%%
%%%%%%%%%%%%%%%%%%%%%%%%%%%%%%%%%%%%%%
% COURSEWORK
%%%%%%%%%%%%%%%%%%%%%%%%%%%%%%%%%%%%%%
\section{简介}
有10年+软件设计、开发和维护经验 \\
有2年+软件项目管理经验 \\
具备良好的沟通技巧,流利的英语能力和良好的组织协调能力\\
\sectionsep
%%%%%%%%%%%%%%%%%%%%%%%%%%%%%%%%%%%%%%
% SKILLS
%%%%%%%%%%%%%%%%%%%%%%%%%%%%%%%%%%%%%%
\section{专业技能}
\textbullet{} C/C++ \textbullet{} Java\\
\textbullet{} Linux \textbullet{} Windows\\
\textbullet{} Python\textbullet{} Shell\textbullet{} Perl\\
\textbullet{} MySQL \textbullet{} SQLite\textbullet{} Elasticsearch\\
\textbullet{} MQ \textbullet{} TCP/IP\\
\textbullet{} Git \textbullet{} Svn\\
\textbullet{} CppUnit \textbullet{} Coverity\textbullet{} GUnit\\
\textbullet{} Struts \textbullet{} Spring\\
\textbullet{} Quicksort \textbullet{} Hash\\
\sectionsep
\section{兴趣爱好}
\textbullet{} 阅读\\
\textbullet{} 技术研究\\
\textbullet{} 乒乓球、篮球和足球等运动\\
\sectionsep
%%%%%%%%%%%%%%%%%%%%%%%%%%%%%%%%%%%%%%
%
% COLUMN TWO
%
%%%%%%%%%%%%%%%%%%%%%%%%%%%%%%%%%%%%%%
\end{minipage}
\hfill
\begin{minipage}[t]{0.66\textwidth}
%%%%%%%%%%%%%%%%%%%%%%%%%%%%%%%%%%%%%%
% EXPERIENCE
%%%%%%%%%%%%%%%%%%%%%%%%%%%%%%%%%%%%%%
\section{技术经验}
\runsubsection{日志监控,挖掘推荐和智能运维}
%\descript{}
\location{2015 – 2018}
\vspace{\topsep} % Hacky fix for awkward extra vertical space
\begin{tightemize}
\item 基于Selenium和SQLite自研了日志自动化分析工具,解决了组内日志量大,缺乏有效的工具的问题,大幅度提高了解决问题的效率
\item 在日志自动化分析工具的基础上,将历史数据进行数据的清洗和挖掘存入ES,提供高相关性的数据推荐
\item 2018年时,深度参与了运维大数据的设计和开发,采用了业界流行的Spark, Kafka和Hive等技术架构了一个可以水平扩展的日志监控系统
\end{tightemize}
\sectionsep
\runsubsection{分布式系统的开发和维护}
\location{2015 – 2017 }
\begin{tightemize}
\item 负责Platform的软件开发维护,包括内存型分布式数据库Comcol和业务
\item 负责基于Structs的分布式控制管理配置软件的维护
\end{tightemize}
\sectionsep
\runsubsection{Linux下的软件开发和问题解决}
%\descript }
\location{2006 – 2019}
\begin{tightemize}
\item 精通文件系统,熟悉VFS、IO和LVM的内核源码
\item 对内存管理、任务和线程调度、消息队列等有着深刻理解
\end{tightemize}
\sectionsep
\runsubsection{端到端语音系统开发和维护}
%\descript }
\location{2006 – 2012}
\begin{tightemize}
\item 精通语音端到端业界流行协议,常见业务和解决方案
\item 针对接入网设备穿越NAT的应用场景提出解决方案并获得专利一项
\item 熟悉端到端语音业务的开发和部署,以及仿真系统的构建
\end{tightemize}
\sectionsep
%%%%%%%%%%%%%%%%%%%%%%%%%%%%%%%%%%%%%%
% RESEARCH
%%%%%%%%%%%%%%%%%%%%%%%%%%%%%%%%%%%%%%
\section{工作经历}
\runsubsection{{{北斗星通}}}
\descript{ 高级软件工程师兼软件项目经理 2018 - 至今}
\begin{tightemize}
\item 根据业务模型和数据流设计和实现了嵌入式多媒体中间件软件系统
\item 系统包含IPC服务、SPI编解码器 、库和音频控制播放等组件
\item 负责项目需求分析,计划制定,风险、进度与质量管理,团队建设
\item 培养技术骨干1名,有力地保障了项目的交付进度
\end{tightemize}
\sectionsep
\runsubsection{{{软通动力}}}
\descript{ 首席架构师兼项目经理 2017 - 2018}
\begin{tightemize}
\item 掌握基于运维大数据架构的设计思想和使用,熟悉前后端代码
\item 负责需求分析,计划制定,风险、进度与质量管理,团队建设
\item 培养核心骨干4名,完成团队架构布阵
\end{tightemize}
\sectionsep
\runsubsection{{甲骨文}}
\descript{ Senior member of technical staff 2015 - 2017}
\begin{tightemize}
\item 负责PCRF产品的开发和维护,包括Platform业务和CMP业务
\item 掌握基于容器的ELK日志系统的使用和二次开发
\end{tightemize}
\sectionsep
\runsubsection{{诺基亚}}
\descript{Software engineer 2012 - 2015 }
\begin{tightemize}
\item 负责FEU、AISG和RPGC等功能的开发,推动联调和问题跟进解决
\item 在开发过程中,通过重构提高了功能的健壮性,可维护性和可靠性
\end{tightemize}
\sectionsep
\runsubsection{{华为}}
\descript{软件开发工程师 2010 - 2012 }
\begin{tightemize}
\item 负责语音特性VOM的开发,通过持续重构快速提高了特性的质量
\item 负责SBC等功能的开发,荣获公司司级贡献奖励
\item 在开发过程中积极地推动了特性的方案设计和联调,荣获部门表彰
\end{tightemize}
\sectionsep
%%%%%%%%%%%%%%%%%%%%%%%%%%%%%%%%%%%%%%
% SOCIETIES
%%%%%%%%%%%%%%%%%%%%%%%%%%%%%%%%%%%%%%
\end{minipage}
\end{document}