overleaf template galleryLaTeX templates and examples — Recent
Discover LaTeX templates and examples to help with everything from writing a journal article to using a specific LaTeX package.

Proyecto: Amazon.com

A report created with the Project Report template at howtotex.com.

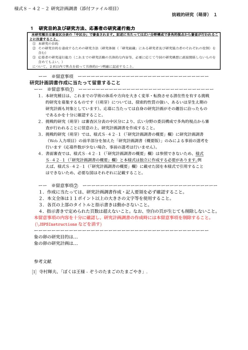
山中 卓 (大阪大学 大学院理学研究科 物理学専攻)先生が作成された科研費LaTeXを、坂東 慶太 (名古屋学院大学) が了承を得てテンプレート登録しています。 詳細はこちら↓をご確認ください。 http://osksn2.hep.sci.osaka-u.ac.jp/~taku/kakenhiLaTeX/

This template is for authors who are preparing a manuscript for a Taylor & Francis journal using the LaTeX document preparation system and the interact class file and the "NLM" reference style, which is available via selected journals' home pages on the Taylor & Francis website.

Modelo de Relatório para disciplinas de Circuitos Lógicos 1 e 2 do Centro de Informática da Universidade Federal da Paraíba. Sintam-se livres para utilizar em qualquer disciplina que desejar.

Template for CS310-002 Discrete Computational Structures at the UofR

Family Tree table, Genealogy

Beamer Template Slides for Senac presentations The colors (orange and blue) follow the pattern in college rules.

Provides students in ME303 at the University of Waterloo with a template for submission of the projects.
\begin
Discover why over 25 million people worldwide trust Overleaf with their work.