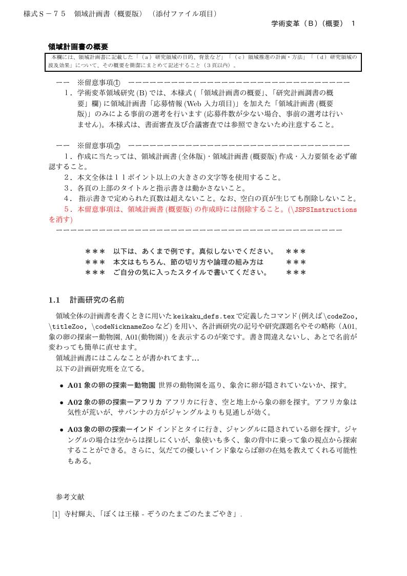
overleaf template galleryLaTeX templates and examples — Recent
Discover LaTeX templates and examples to help with everything from writing a journal article to using a specific LaTeX package.

Junção de templates de dissertação facilitando a vida do aluno de pós da UFABC Modelo LaTex para preparação do documento final de Dissertação de Mestrado

Simple LaTeX template for books and book-style compilations, written by Amber Jain. Source: https://github.com/amberj/latex-book-template. This template was originally published on ShareLaTeX and subsequently moved to Overleaf in November 2019.

This is a set of notes for the first two chapters of an Abstract Algebra course, following the Hungerford textbook table of contents. One notable feature is the use of a couple of commands that allow one to show only definitions, or only the examples, etc., and another command that allows one to format examples for making handouts.

A LaTeX template for a multiple page invoice in German, created by Michael Muller. Source: https://github.com/cmichi/latex-template-collection. This template was originally published on ShareLaTeX and subsequently moved to Overleaf in October 2019.

Hiring Professionals (KajLagbe) is a platform for publishing and finding jobs that are not so conventional to the existing job marketplace. We focus on providing manpower specially for the day to day requirements.

Este ejemplo representa el esquema de un amplificador diferencial construido con un amplificador operacional y cinco resistencias, el cual se usa para calcular la ganancia de la diferencia de dos señales independientes. Las notaciones son las siguientes: v1: tensión de entrada 1. v2: tensión de entrada 2. R1: resistencia. R2: resistencia. RL: resistencia de carga. vo: tensión de salida. Este esquema es una adaptación del que se encuentra en el la página 76, Capítulo 1 del texto "Electrónica, 2da Edición" de Allan R. Hambley, publicado en idioma español por la editorial Pearson Educación.

Template for submission to the Turkish Journal of Electrical Engineering and Computer Science. Source and information for authors is available on the journal web site. This template was originally published on ShareLaTeX and subsequently moved to Overleaf in November 2019.

[normas-utf-tex v3.2] Template oficial das normas da UTFPR. Mais informações e download para versão desktop acesse http://normas-utf-tex.sf.net

Looking for a quick way to create a professional quality newsletter? This example by Frits at howtotex.com is the perfect starting point. The newsletter template includes a fancy title, top post and some main content with images. The template is pre-loaded in Overleaf for you to use as a basis to create your own! Just click the button to get started!
\begin
Discover why over 25 million people worldwide trust Overleaf with their work.