overleaf template galleryLaTeX templates and examples — Recent
Discover LaTeX templates and examples to help with everything from writing a journal article to using a specific LaTeX package.

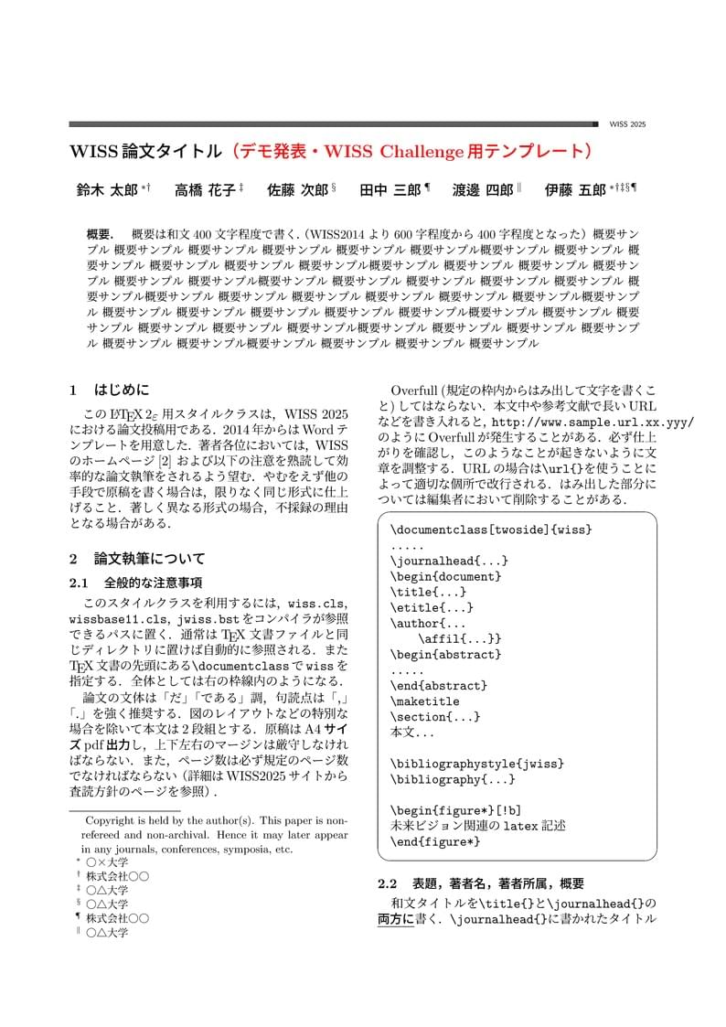
WISS2025のデモ発表・WISS Challenge用のテンプレートです。 This project is a template for demonstration and WISS Challenge papers at WISS2025. The official conference website for this year is currently under construction.

WISS2025の国際学会招待発表用のテンプレートです。 This project is a template for an invited presentation at an international conference at WISS2025. The official conference website for this year is currently under construction.

WISS2025の登壇発表用のテンプレートです。 This Project is template for oral presentations at WISS2025. The official conference website for this year is currently under construction.

for jSEDI submission, a community-driven, Diamond Open Access journal publishing peer-reviewed research deep Earth And planets

National Sun Yat-sen University (NSYSU) Thesis LaTeX Template contact: donydarmawanputra@gmail.com hasanalbinsaid@hotmail.com

The BHCexam document class attempts to make it easy for even a LaTeX novice to prepare exams. Especially designed for math teachers in China.

(GL) Modelo de Tese Doutoral da Universidade de Vigo seguindo as normas de estilo para a presentación de teses de doutoramento da Escola Internacional de Doutoramento da Universidade de Vigo (EIDO): https://www.uvigo.gal/sites/uvigo.gal/files/contents/paragraph-file/2019-03/Normas_de_estilo_tese_gl.pdf (EN) Doctoral Thesis Template of the University of Vigo following the stylesheet for the presentation of doctoral theses of the International Doctoral School of the University of Vigo (EIDO): https://www.uvigo.gal/sites/uvigo.gal/files/contents/paragraph-file/2019-03/Normas_de_estilo_tese_en.pdf (GL) Tamén dispoñible en: https://gitlab.com/josegn/modelo_tese_uvigo_latex (EN) Also available at: https://gitlab.com/josegn/modelo_tese_uvigo_latex

Official Thesis/ Dissertation Template

Modelo padrão para a submissão de Resumos (trabalhos do WMMA, destinados à divulgação de pesquisas em andamento e/ou com resultados finais de pesquisadores, doutorandos, mestrandos e alunos de Iniciação Científica) para o Workshop de Matemática e Matemática Aplicada (WMMA), de 22 a 24 outubro de 2025, Minas Gerais, MG, Brasil. (https://dmm.ufla.br/wmma/xwmma/)
\begin
Discover why over 25 million people worldwide trust Overleaf with their work.