overleaf template galleryLaTeX templates — Recent
LaTeX templates for journal articles, academic papers, CVs and résumés, presentations, and more.

A template for a masters thesis in ALM-studies (Archives, Libraries, Museum). Created per the 2023 specifications of the ABM-institute of Uppsala University. The specifications can be found at: https://www.uu.se/download/18.1adea27b1970b1b16fd58aeb/1749447504600/Specifikation%202023.pdf. Note that the instructions as well as this template is written in Swedish.

版本号:V1.0.2025,本论文模板基于兰州大学提供的官方指南。官方指南链接为:https://jwc.lzu.edu.cn/tongzhigonggao/shijianjiaoxue/2024/1021/278405.html;GitHub仓库为:https://github.com/xiashj2021/LZUThesis2025;Gitee仓库为:https://gitee.com/xia-shengjie21/LZUThesis2025。兰州大学的毕业论文LaTeX模板比较稀缺,现有的LaTeX模板不能完全符合教务处的格式要求。因此在2013级核科学与技术学院的胡斌和沈周及2016级物理科学与技术学院的余航等前辈的基础上,完善了该LaTeX模板。

LaTeX template based upon The University of Manchester Presentation of Theses Policy which relates to the examination of doctoral and MPhil degrees at The University of Manchester and applies to full-time and part-time postgraduate research students of the following degrees: Doctoral degrees: Doctor of Philosophy (PhD); Doctor of Medicine (MD) Doctor of Business Administration (DBA); Professional, Engineering and Enterprise Doctorates; Master of Philosophy (MPhil). This template has been checked to be compliant with the 2025 requirements. Responsibility for ensuring compliance with the University of Manchester Presentation of Theses Policy remains with the candidate. This is a beta version that adds 'tagging' features for improved accessibility. It fundamentally works, but you may encounter some issues. More information is given in the template document.

This is a LaTeX template created to serve as the official HNPS Advances in Nuclear Physics Proceedings template for submission and publication. The latest version of the template has become mandatory for all submissions to the HNPS Adv. Nucl. Phys. Series. The series exists since 1990, is published fully open access and is indexed by Scopus. The journal information, publishing guidelines and submission link can be found here, and more specifically here. The website of the Hellenic Nuclear Physics Society is https://hnps.eu. The website of the Publishing service is https://ekt.gr (National Documentation Center of Greece)

Con colaboración del Fis. Alexander Sarango. V5.0. Plantilla del formato de tesis de la Escuela Superior Politécnica de Chimborazo con las normas actualizadas hasta junio 2025. Link Oficial de la guía del formato.

This thesis template is based on the official guidelines provided by the University of Melbourne. Official guideline link: https://gradresearch.unimelb.edu.au/processes/preparation-of-graduate-research-theses

This template is the official template of Journal of Metaverse. You can see details on https://dergipark.org.tr/en/pub/jmv/writing-rules Also you can download the Latex Template Zip file from https://drive.google.com/file/d/1astTbfcymnQjK7nExp-2Fx7_2pEZy_tr/view?usp=sharing

Questo è il template generale per Universitas Mercatorum, non presente prima nella lista dei Template. All'interno del main ci sono le istruzioni per la modifica dei parametri, e nell'introduzione c'è un riassunto (molto breve) di quello che troverete. Il link per le linee guida ufficiali è https://lms.mercatorum.multiversity.click/notices. Buona fortuna a tutti i futuri studenti!

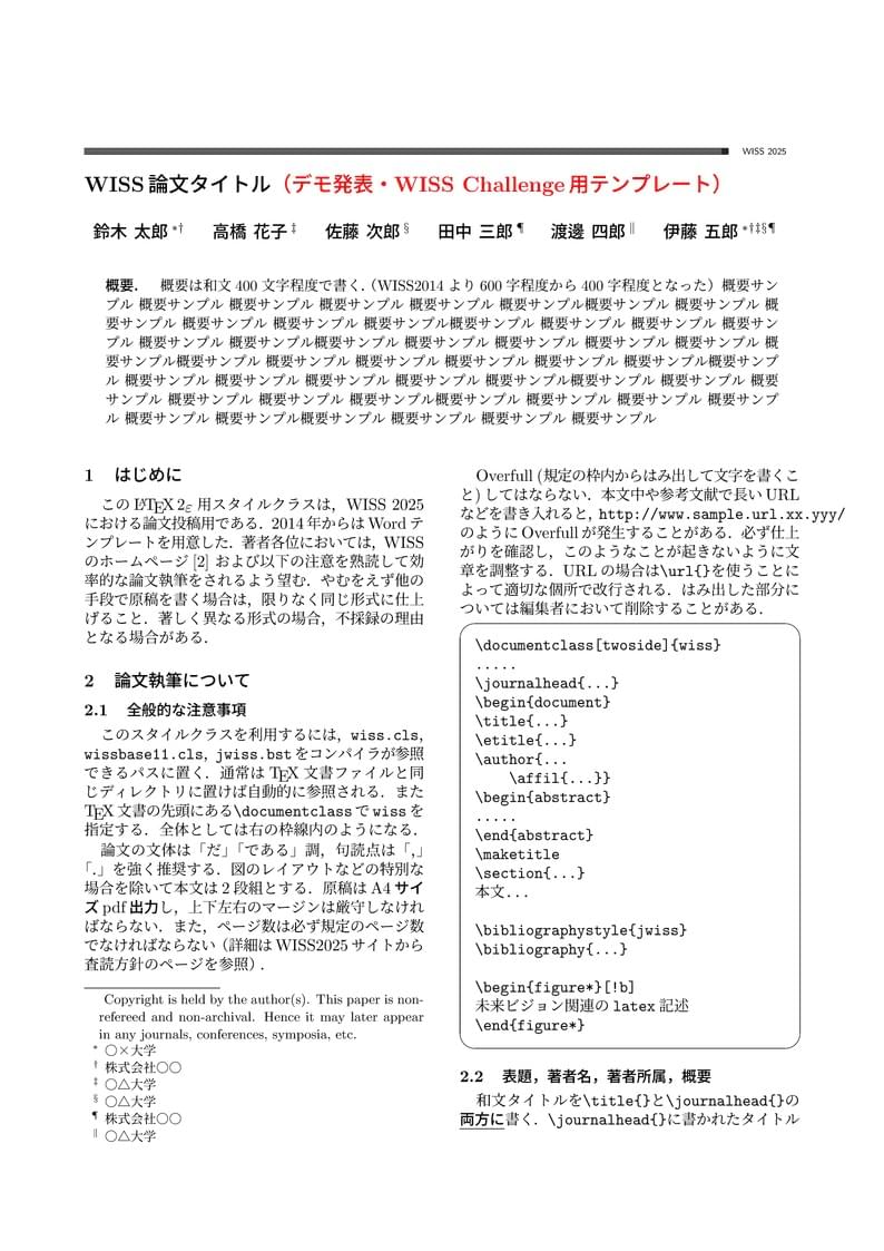
WISS2025のデモ発表・WISS Challenge用のテンプレートです。 This project is a template for demonstration and WISS Challenge papers at WISS2025. The official conference website for this year is currently under construction.
\begin
Discover why over 25 million people worldwide trust Overleaf with their work.