overleaf template galleryLaTeX templates — Recent
LaTeX templates for journal articles, academic papers, CVs and résumés, presentations, and more.

This is an example of using geopreport.cls for writing Geophysics reports.

LaTeX brochure: A publicity flyer for LaTeX (originally by Peter Flynn) The document is designed as a publicity flyer for LaTeX, but also serves as an interesting showcase of what LaTeX can do. The flyer is designed for printing, double-sided, on A3 paper, which would then be folded once. This version on Overleaf uses the venturis font package in place of the commercial Warnock Pro and Aller fonts. Some minor modifications were done on the original so that the brochure fits on 4 pages.

Template za izvještaje za studente Elektretehničkog fakulteta u Sarajevu

Modelo de artigo de periódico da PUC Minas proposto pelo professor Hugo de Paula da PUC MG - Unidade São Gabriel

Этот шаблон документа разработан в 2014 году Данилом Фёдоровых (danil@fedorovykh.ru) для использования в курсе «Документы и презентации в \LaTeX», записанном НИУ ВШЭ для Coursera.org: http://coursera.org/course/latex. Исходная версия шаблона — https://www.writelatex.com/coursera/latex/4.2

This is an example document for the achemso document class, intended for submissions to the American Chemical Society for publication. For more information on preparing your manuscript for submission to ACS Publications, please see their resource center.

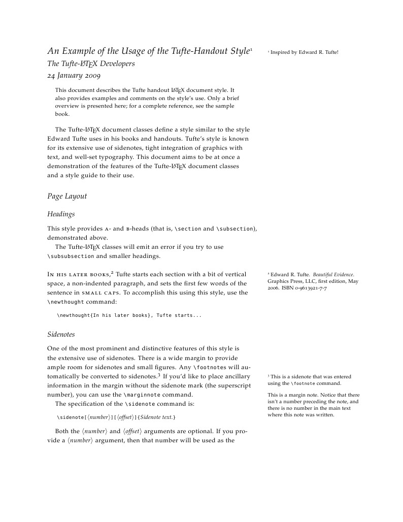
Edward Tufte is a pioneer in the field of data visualization, and his works inspired the creation of two LaTeX classes for books and handouts. Here we present the excellent sample handout produced by the The Tufte-LaTeX Developers pre-loaded into Overleaf (formerly writeLaTeX) for you to use as a starting point for your own work. Simply click on the button above to use Overleaf to create and edit your handout - there's nothing to install and no sign up required. When you're finished, why not use our integrated publish to figshare option to publish your work freely online. Click here if you'd like to try the corresponding Tufte book design on Overleaf. PS: If you're new to LaTeX, our free online LaTeX course covers all the steps you need to get you started.

This is an unofficial Indian Institute of Technology Bombay M.Tech dissertation template. Feel free to use it, modify it, and share it.

Template para TCC do PCS-USP 2023
\begin
Discover why over 25 million people worldwide trust Overleaf with their work.