overleaf template galleryLaTeX templates — Recent
LaTeX templates for journal articles, academic papers, CVs and résumés, presentations, and more.

Resume template for Internship and Placement process at ISI, New Delhi.

This is a basic article template for MIT CSAIL preprints (i.e., submissions to arXiv).

Plantilla de tesis de bachillerato/licenciatura de la PUCP.

The Journal of Electrical Bioimpedance (JoEB) is an international, single blind peer reviewed, fast publication, non-commercial, open access journal. Original research papers, review articles and educational material within all aspects of electrical bioimpedance are published.

Een template voor presentaties binnen de bacheloropleiding Informatica van de Universiteit van Amsterdam

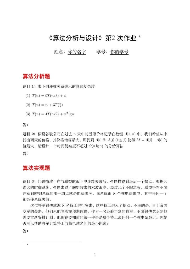
算法课程作业的模板

用于标准化PLC实验报告

A template to help you create your own custom tracker printout for 100 days challenge. But it can also be customized for shorter challenges, such as 30 or 21 days challenges. The main features are a big overview for the complete challenge which you can colour in according to how much of it you've already done. There is a little goal overview because from my own experience, for a long challenges, it makes sense to have sub-goals or maybe also define rewards. Then there are smaller trackers including space for you to note down what you acutally did (like how much time was spent, on what dates in case you don't do it daily, what you did, etc.) and what you have learned. Because I have realized that it can feel pretty meaningless if you only Tweet because Tweets get lost and looking back, you might want to review what you even did and what you learned as a takeaway. So I suggest you make some notes on that. Here's the github: https://github.com/latex-ninja/100-Days-Challenge-Template

Minor/Major Project Report Writing LaTeX Template for BTech Students of Indian Institute of Information Technology (IIIT) Bhopal
\begin
Discover why over 25 million people worldwide trust Overleaf with their work.