LaTeX templates and examples — Japanese
Recent

This is a template of a master thesis for Playful laboratory at Ritsumeikan University, Japan.

日本バーチャルリアリティ学会 ハプティクス研究委員会 第36回研究会用テンプレート https://sighaptics.vrsj.org/

Center for Computational Astrophysics (CfCA) is a branch of National Astronomical Observatory of Japan (NAOJ) and provides computational resources for astrophysicists. To use the resources, you have to submit a scientific proposal to CfCA. The application form for the submission is available from here. This version of the form is used for XD2000.

X-ICT2S3 is an interdisciplinary international conference series that aims to promote cross-sectoral research exchanges across ICT, environmental informatics, education, economics, and smart society technologies. A particular focus of this conference is to encourage early-stage researchers, including fourth-year undergraduate students, master’s students, and young professionals, to actively participate in academic discussions and presentations. The conference has been held regularly and has already reached its eighth edition and it continues to grow as a platform for interdisciplinary collaboration and student-centered research dissemination. Our official conference website: https://sites.google.com/view/xict2s3/home Our current LaTeX template: https://sites.google.com/view/xict2s3/guides/resource

2016年度数学序論IC1クラスの課題用テンプレート

A template for thesis of Department of Mechano-Informatics, Graduate School of Information Science and Technology, The University of Tokyo.

日本数学会が作成されたクラスファイル一式を、坂東 慶太 (名古屋学院大学) がテンプレート登録しています(了承を得てません)。 詳細はこちら↓をご確認ください。 日本数学会・学術的会合・TEX Class files https://www.mathsoc.jp/meeting/texstyle/

山中 卓 (KEK、元大阪大学)が作成された科研費LaTeXを、坂東 慶太 (名古屋学院大学) が了承を得てテンプレート登録しています。 詳細はこちら↓をご確認ください。 http://osksn2.hep.sci.osaka-u.ac.jp/~taku/kakenhiLaTeX/

ykさんが https://github.com/yk-lab/ipsj_national_convention_template で公開されている情報処理学会 全国大会用テンプレートを,Overleafで利用できるように微調整したものです.情報処理学会の公式なテンプレートではありませんので,ご注意ください.情報処理学会の公式な原稿作成要領は https://www.ipsj.or.jp/event/taikai/85/manuscript.html をご覧ください(リンク先は第85回のものです).
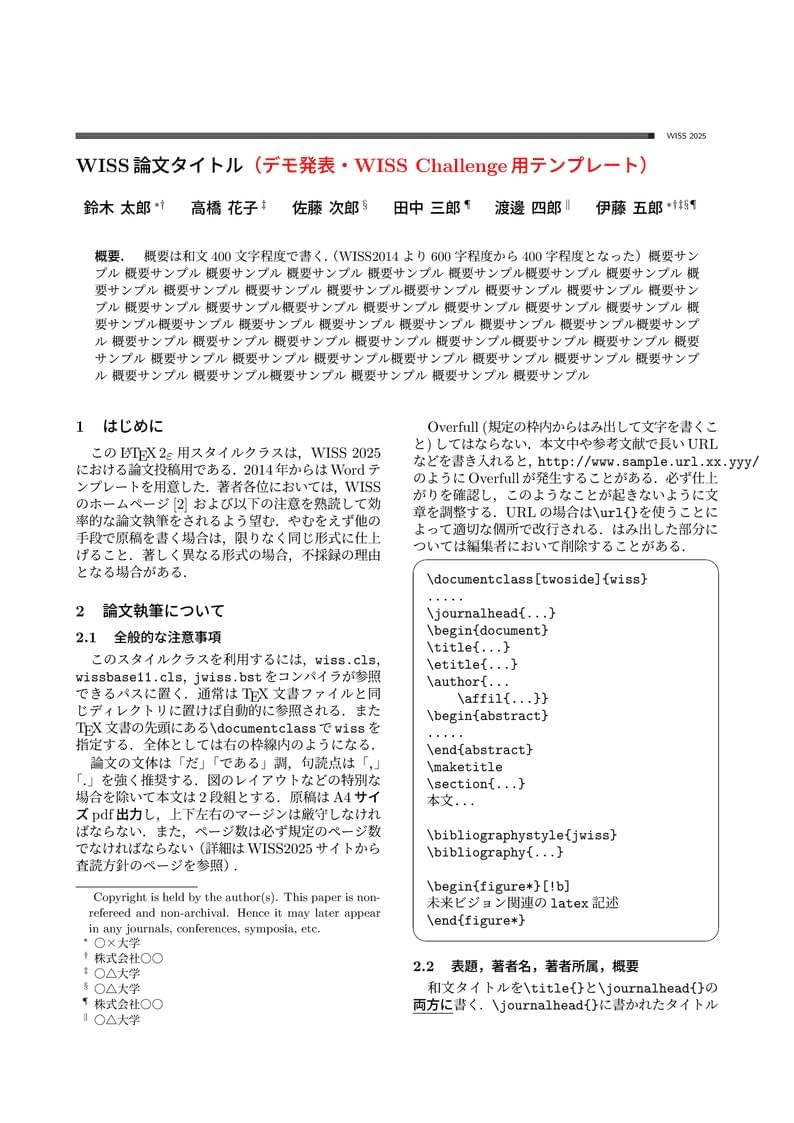
\begin
Discover why over 25 million people worldwide trust Overleaf with their work.