LaTeX templates and examples — Journal articles
Discover a wide range of academic journal LaTeX templates for articles and papers which automatically format your manuscripts in the style required for submission to that journal.
Recent

Template for the PERI - Journal of Philosophy (ISSN 2175-1811). More information: http://www.nexos.ufsc.br/index.php/peri/about/editorialPolicies#custom-2

A LaTeX template for the journal Environmetrics

This LaTeX style will be used for PVLDB (Proceedings of the VLDB Endowment) papers from Volume 14 onwards.

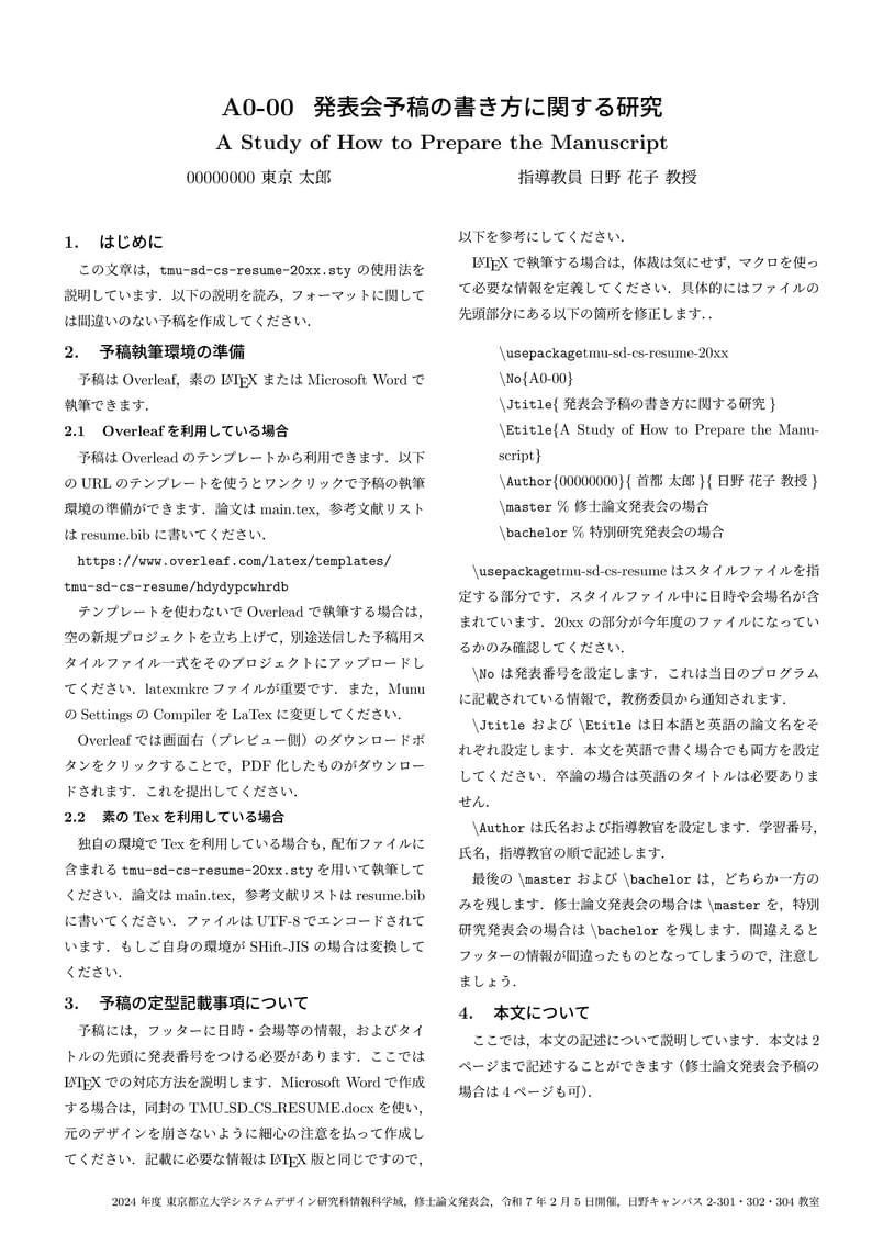
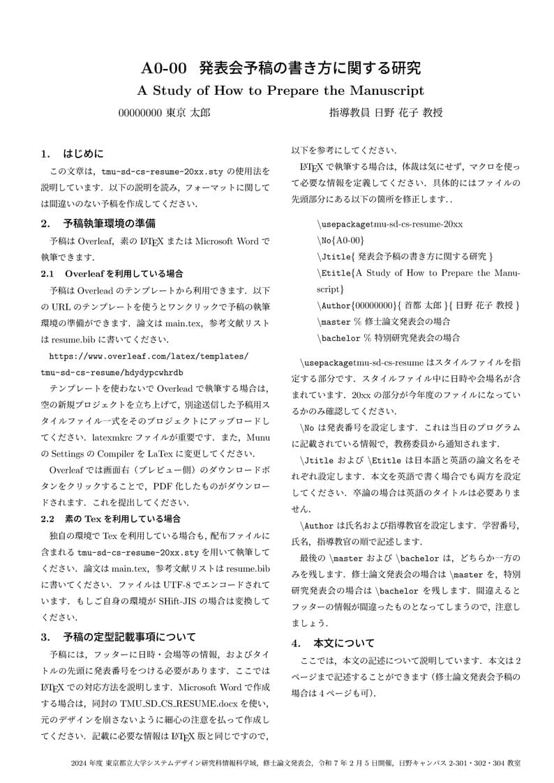
Résumé template for the Department of Information Science, Faculty of Systems Design, Tokyo Metropolitan University.

Exported from https://www.ctan.org/pkg/dccpaper

Japanese template for IEICE journals, technical reports (ieicej v3.2)

Template to help the authors to produce articles to "Revista Pesquisa Operacional"

Author template for Information Systems Research (isre) Mirko Janc, Ph.D., INFORMS, mirko.janc@informs.org ver. 0.95, December 2010

With Overleaf, edit online instantly this IEEE Transactions on Microwave Theory and Techniques Journal example and download a PDF version. This project is also available on my web site
\begin
Discover why over 25 million people worldwide trust Overleaf with their work.