Make a great first impression with our popular LaTeX templates for CVs and résumés.
Recent

A simple cv template written in LaTex. Released under the MIT license. Find recent version on https://github.com/hnqiu/simplecv

A CV template for students and researchers

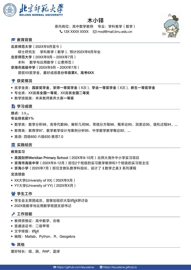
BNU中文LaTeX简历模板

A clean LaTeX resume template for software developers optimized for ATS scanners.

Personal resume of Naman Sharma.

Single column CV and resume template with simple instructions and advice for customization for use in either Europe or the US. Includes formatting for both US and global paper standards. https://github.com/fizixmastr/CV-Resume

This CV is based on an existing LaTeX template (Jan Küster) and packs it into a nice modern, but also simple design.

A template for a CV

A modern CV one-page template, taken from https://github.com/jankapunkt/latexcv.
\begin
Discover why over 20 million people worldwide trust Overleaf with their work.