Recent

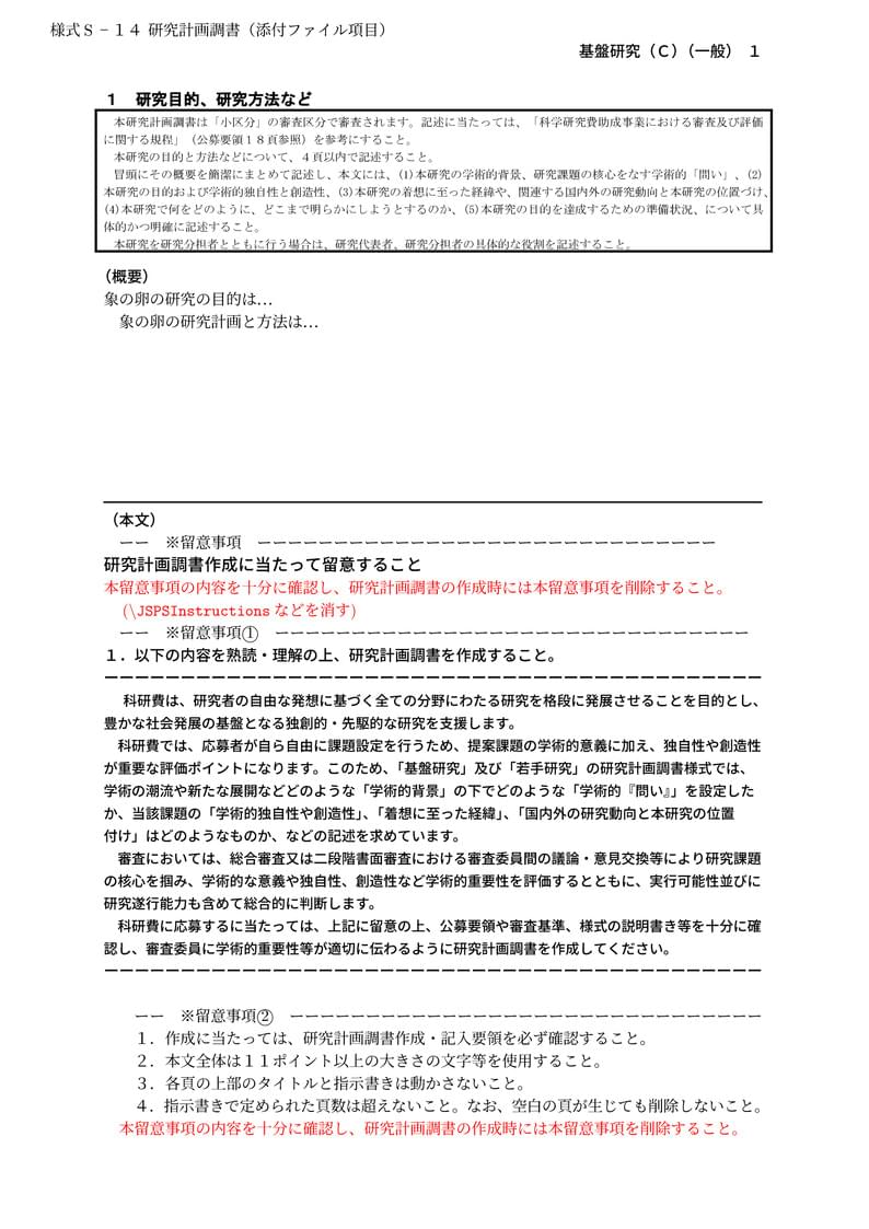
山中 卓 (大阪大学 大学院理学研究科 物理学専攻)先生が作成された科研費LaTeXを、坂東 慶太 (名古屋学院大学) が了承を得てテンプレート登録しています。 詳細はこちら↓をご確認ください。http://osksn2.hep.sci.osaka-u.ac.jp/~taku/kakenhiLaTeX/

山中 卓 (大阪大学 大学院理学研究科 物理学専攻)先生が作成された科研費LaTeXを、坂東 慶太 (名古屋学院大学) が了承を得てテンプレート登録しています。 詳細はこちら↓をご確認ください。 http://osksn2.hep.sci.osaka-u.ac.jp/~taku/kakenhiLaTeX/

山中 卓 (大阪大学 大学院理学研究科 物理学専攻)先生が作成された科研費LaTeXを、坂東 慶太 (名古屋学院大学) が了承を得てテンプレート登録しています。 詳細はこちら↓をご確認ください。 http://osksn2.hep.sci.osaka-u.ac.jp/~taku/kakenhiLaTeX/

2018秋応募 科研費 若手研究用のOverleaf template ## 参考ページ + 科研費Latex http://osksn2.hep.sci.osaka-u.ac.jp/~taku/kakenhiLaTeX/ + Overleafで科研費LaTeX http://www.artsci.kyushu-u.ac.jp/~okamoto/misc-latex.html

東京大学大学院情報理工学系研究科コンピュータ科学専攻 博士論文をを組版するためのドキュメントクラス iscs-thesis (v1.3) を Overleaf に対応させたものです。

山中 卓 (大阪大学 大学院理学研究科 物理学専攻)先生が作成された科研費LaTeXを、坂東 慶太 (名古屋学院大学) が了承を得てテンプレート登録しています。 詳細はこちら↓をご確認ください。 http://osksn2.hep.sci.osaka-u.ac.jp/~taku/kakenhiLaTeX/

東京大学大学院情報理工学系研究科コンピュータ科学専攻 修士論文を組版するためのドキュメントクラス iscs-thesis (v1.3) を Overleaf に対応させたものです。

山中 卓 (大阪大学 大学院理学研究科 物理学専攻)先生が作成された科研費LaTeXを、坂東 慶太 (名古屋学院大学) が了承を得てテンプレート登録しています。 詳細はこちら↓をご確認ください。 http://osksn2.hep.sci.osaka-u.ac.jp/~taku/kakenhiLaTeX/

東京大学理学部情報科学科の学位論文を組版するためのドキュメントクラス iscs-thesis (v1.3) を Overleaf で使えるようにしたものです。
\begin
Discover why over 25 million people worldwide trust Overleaf with their work.